System Introduction
In the mining industry, the ore drilling mud treatment system achieves efficient mud purification circulation through core equipment such as vibrating screens, centrifuges, mud mixing devices, mud tanks, sand pumps, and screw conveyors. It precisely treats mud containing rock powder and slag during mine construction. On the one hand, it can deeply purify and improve the accuracy of core sampling, providing reliable data for resource exploration. On the other hand, it effectively guarantees the drilling efficiency and wellbore stability, ensuring the continuous advancement of mining operations.
More importantly, through the efficient separation and treatment of slag, the pollution risk of harmful substances in the slurry to soil and groundwater has been significantly reduced, strictly meeting environmental protection requirements.

Process flow
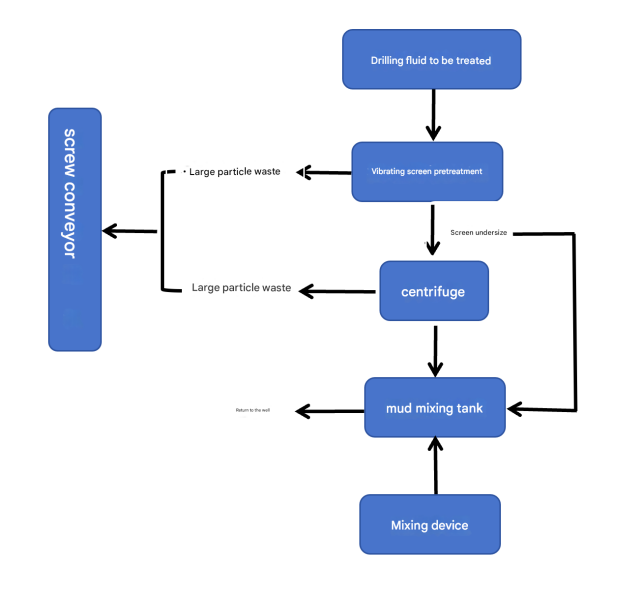
The process of the mining drilling mud treatment system: Materials are pumped into the mud storage tank by the mud pump, undergo rough screening through the vibrating screen, then go to the centrifuge for further separation of particles in the mud, and then enter the mixing tank. The mud is further mixed by the mixing pump, and finally enters the drilling for recycling through the mud pump.

Advantages and characteristics
1. Skid-mounted structure, simple design, convenient for transportation.
2. Highly efficient purification, capable of precisely treating mud containing rock powder and slag, achieving deep purification.
3. The system can remix the purified mud to a state that meets the drilling requirements, achieving efficient recycling and reuse of the mud.
4. Reduce the damage caused by mining operations to the surrounding ecological environment, help mining enterprises meet environmental protection acceptance standards, and achieve green and sustainable mining operations.
5. It can adapt to the complex composition and variable flow rate of mud in mine construction. The overall system has extremely strong adaptability and stability, and can meet the personalized needs of various types of mine drilling and mining.


Application field
It is mainly applied in mine drilling and mining
Exploration drilling and production well construction for metallic mines (such as gold and copper mines) and non-metallic mines (such as coal mines and limestone mines), handling the slag-containing mud generated during the drilling process to prevent heavy metal or dust pollution.
# Treatment of mining drilling mud# Slag slurry treatment# Mining mud treatment equipment# Slag slurry separation# Mine Drilling mud treatment

